Views: 0 Author: Site Editor Publish Time: 2025-10-17 Origin: Site
Think of your mold as a complex, high-precision cookie cutter. The cavity and core create a "negative space" that defines your plastic part's shape and size.
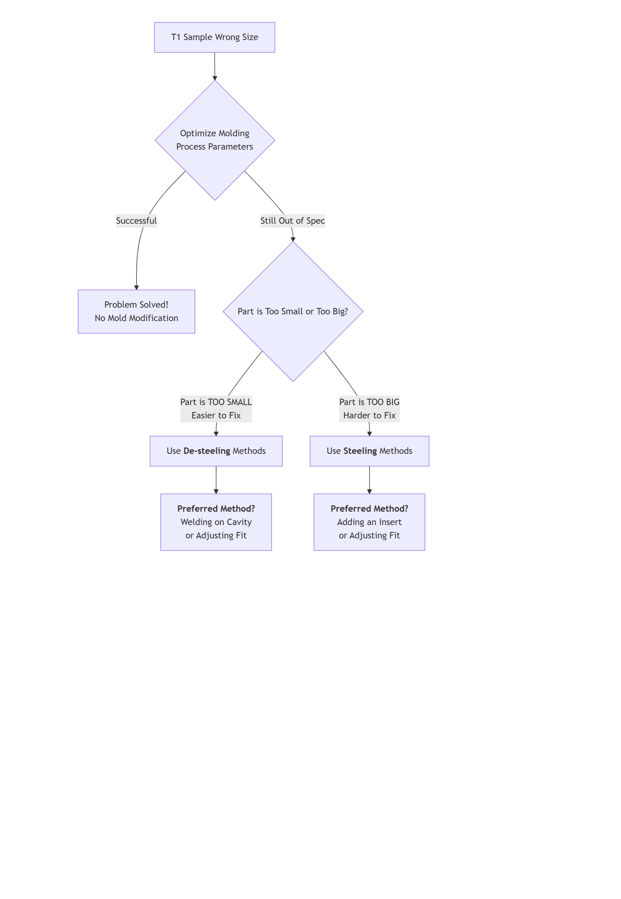
For Undersized Parts: Use "De-steeling."
The Goal: To enlarge the mold's cavity space.
The Analogy: Your cookie is too small. You need to carve out your cookie cutter to make the internal space larger.
The Mindset: This is a subtractive process. You are removing steel from the cavity or core to make more room for plastic, resulting in a larger part.
For Oversized Parts: Use "Steeling."
The Goal: To reduce the mold's cavity space.
The Analogy: Your cookie is too big. You need to add material to the inside of your cookie cutter to make the space smaller.
The Mindset: This is an additive process. You are adding steel (or its equivalent) to encroach on the space where plastic flows, resulting in a smaller part.
Adding material is almost always more complex, costly, and riskier than removing it. This is why "de-steeling" is the easier path.
Before you touch the mold, you must answer a critical question: Is this a molding issue or a mold issue?
Dimensional errors can often be fixed by adjusting the injection molding machine parameters.
Parts too small? Try increasing injection pressure, pack pressure, pack time, or mold temperature to compensate for shrinkage.
Parts too big? Try decreasing those same parameters to increase shrinkage.
Only if you've optimized the process and the dimensions are still out of spec should you move to physical mold modification.
Since you need to remove steel, you have several straightforward options:
Welding/Building Up (Most Common & Flexible): This is the go-to method for local adjustments. You weld new material onto the cavity surface and then machine it back to the correct, larger dimensions. It's versatile and allows for precise control.
Adjusting Mold Fit (Safest): For fit-and-function dimensions like pins and holes, you can often shift the core or cavity by shimming or grinding mating surfaces. This changes the wall thickness without directly altering the cosmetic surfaces.
Direct CNC Machining or EDM: For large, flat, or complex surfaces, you can simply machine the cavity deeper or use a larger EDM electrode to burn the cavity to a bigger size.
Here, you need to add steel or reduce the space, which is trickier:
Adding an Insert (Strong & Reliable): This involves machining a pocket in the oversized area and pressing a new steel insert into it. The insert is then machined to the correct, smaller size. This is a very robust solution but may leave witness lines.
Welding on the Opposite Side (Strategic Welding): To reduce an external diameter, you weld onto the core side, making it larger to "squeeze" the part. To reduce an internal diameter, you weld onto the cavity.
Plating (For Micro-Adjustments): Techniques like chrome plating or nickel plating can add a thin layer (a few microns) to the cavity surface, effectively shrinking the part. This is only suitable for very small adjustments.
Adjusting Mold Fit (Safest, Again): Just like with undersized parts, shifting the core or cavity is a safe first step to explore.

The easiest modification is the one you never have to make. Accurate mold flow simulation, careful material selection, and designing with manufacturability in mind (DFM) are the best ways to avoid these issues altogether.
But when problems arise, remember this hierarchy:
First, tweak the process.
If the part is too small, "de-steel"—it's easier.
If the part is too big, "steel"—and proceed with caution, starting with the least invasive method.